Instance Verification Kit (IVK)
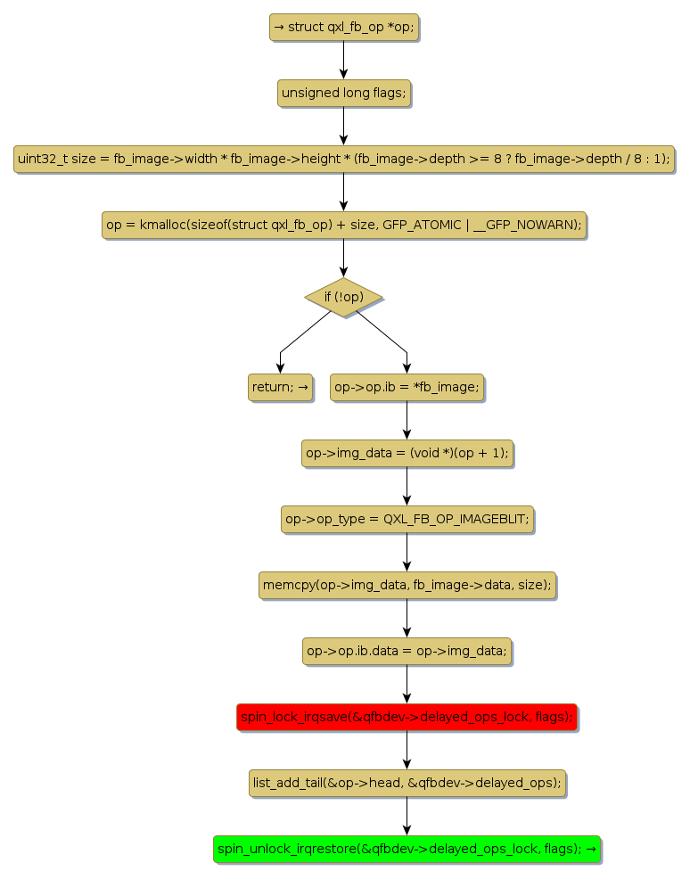
spin lock @ [6389+52+/linux-3.19-rc1/drivers/gpu/drm/qxl/qxl_fb.c]
Instance Signature: delayed_ops_lock
|
The Matching Pair Graph:
|
|
Function Name
|
Control Flow Graph (CFG)
|
Events Flow Graph (EFG)
|
Source Correspondence
|
|
qxl_fb_delayed_imageblit
|
|
|
[5874+24+/linux-3.19-rc1/drivers/gpu/drm/qxl/qxl_fb.c]
|